干旱是制约作物产量的首要环境胁迫因素。面对干旱,作物通常通过抑制生长来启动防御,导致产量显著下降,这种“耐旱”与“高产”难以兼得的困境被称为“生长-防御权衡”(Growth-Defense Trade-off)。如何精准打破这一权衡,培育在干旱胁迫下既能存活又能稳产的新种质,是全球农业可持续发展领域面临的重大挑战。
近日,河南大学王道杰教授团队在The Plant Journal在线发表了题为Targeting BnNAC038 improves drought tolerance with low yield penalty in Brassica napus的研究论文。该研究在甘蓝型油菜中发现了一个参与干旱胁迫应答的关键转录因子BnNAC038,系统解析了其协调植物干旱应答与产量平衡的分子网络,为突破作物育种中“生长与防御”难以协同的瓶颈问题、实现“耐旱不减产”的育种目标提供了关键基因资源与创新育种策略。

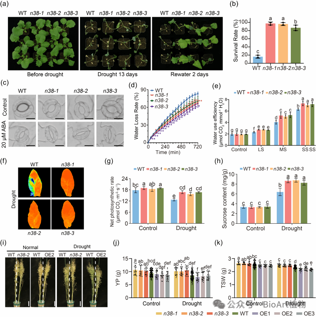
该研究发现,利用CRISPR/Cas9技术敲除BnNAC038基因后,突变体在干旱胁迫下表现出显著增强的耐旱性,包括更高的存活率、更低的水分流失以及更高的水分利用效率。尤为关键的是,连续两年的田间试验证实,bnnac038植株在增强了耐旱性的同时,最大限度地减少了产量损失:在正常条件下生长发育和产量与野生型无显著差异,而在干旱胁迫下,其光合能力更强、蔗糖与葡萄糖积累更多,最终生物量与种子产量的损失均显著低于野生型。

图1. bnnac038突变体通过优化气孔调控与光合作用实现耐旱-稳产
研究揭示,上述“耐旱-稳产”表型源于BnNAC038对其下游基因的双重抑制被解除。分子机制研究表明,BnNAC038作为转录抑制因子,一方面通过直接结合ABA信号通路关键激酶基因BnSnRK2.6的启动子来抑制其表达,从而负调控干旱应答;另一方面,它还能直接靶向光合作用关键基因BnPPC2与糖异生关键基因BnPGK的启动子,在干旱胁迫下限制光合效率与碳水化合物的合成。

图2. BnNAC038抑制与干旱胁迫和糖代谢相关基因的转录
在bnnac038植株中,上述抑制作用被解除,使得突变体在干旱来临时,能更迅速地关闭气孔以减少水分流失,并维持更高的光合速率以保障碳同化和蔗糖积累,从而为在干旱胁迫中维持生物量与产量提供了坚实的物质基础。

图3. BnNAC038调控甘蓝型油菜干旱应答与产量形成的工作模型
综上,该研究系统解析了BnNAC038作为关键负调控因子通过双重抑制机制平衡干旱应答与光合碳代谢的分子网络,不仅深化了对植物"生长-防御权衡"调控机制的理解,更为通过精准基因编辑打破育种瓶颈、培育耐旱稳产作物新品种提供了坚实的理论基础与极具应用价值的遗传靶点。
河南大学博士研究生陈玉平为该论文的第一作者,河南大学王道杰教授和西北农林科技大学谢长根教授为共同通讯作者。该研究得到国家重点研发计划、国家自然科学基金、河南省重点研发计划等项目的资助。
Copyright © 2021 河南大学农学院 版权所有